運放減法電路,減法運算電路與原理圖,公式介紹
〈烜芯微/XXW〉專業制造二極管,三極管,MOS管,橋堆等,20年,工廠直銷省20%,上萬家電路電器生產企業選用,專業的工程師幫您穩定好每一批產品,如果您有遇到什么需要幫助解決的,可以直接聯系下方的聯系號碼或加QQ/微信,由我們的銷售經理給您精準的報價以及產品介紹
一、減法運算電路概述
減法運算電路的核心功能是實現兩個輸入電壓的減法運算,輸出電壓與兩輸入電壓的差值成比例關系。其工作原理基于運算放大器的特性以及電路中電阻的合理配置,通過精確調控電流與電壓的分配,達成輸入電壓相減的運算效果。


二、電路原理與計算推導
減法運算電路的典型結構包含運算放大器以及多個精密電阻。以下是其詳細的計算推導過程:
假設電路中的輸入電壓V24=Vi1,V25=Vi2。根據電路的連接方式與運放的工作特性,可得以下方程:
V+=(Vi1-0)/(R31+R29)×R29
V-=(Vo-Vi2)/(R32+R33)×R32+Vi2
在理想運放條件下,存在V+=V-,即:
(Vo-Vi2)/(R32+R33)×R32+Vi2=Vi1/(R31+R29)×R29
通過代數變換與整理,可逐步推導出輸出電壓Vo的表達式:
Vo=Vi1/(R31+R29)×R29×(R32+R33)/R32-Vi2×(R32+R33)/R32+Vi2
進一步化簡得到:
Vo=Vi1/(R31+R29)×R29×(R32+R33)/R32-Vi2×[(R32+R33)/R32-1]
從該表達式可見,輸出電壓Vo是輸入電壓Vi1和Vi2按一定比例相減后的結果,比例關系由電路中的電阻值決定。當電路滿足特定條件時,輸出電壓與輸入電壓的關系將更為簡潔直觀。
三、特殊情形分析
當電路中的電阻滿足R29=R31=R32=R33時,減法運算電路的輸出電壓表達式將簡化為:
Vo=Vi1-Vi2
這一簡化結果揭示了在特定電阻配置下,減法運算電路可實現輸入電壓的精確相減,為電路設計與應用提供了極大的便利。
四、實例驗證
以下是幾個具體實例的計算與仿真結果對比:
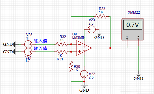
當Vi2=V25=1.2V,Vi1=V24=0.5V時,根據上述公式計算可得Vo=-0.7V,仿真結果與之相符。


當Vi2=V25=1.2V,Vi1=V24=1.2V時,Vo=0V,計算值與仿真值一致。


當Vi2=V25=1V,Vi1=V24=1.7V時,計算得出Vo=0.7V,同樣與仿真結果吻合。


這些實例驗證了減法運算電路理論計算的準確性,說明在滿足電路理想條件與電阻匹配要求下,電路可穩定實現預期的減法運算功能。
五、應用注意事項
在實際應用減法運算電路時,需關注以下關鍵要點:
(一)運放的供電電源
運放的正常工作依賴于合適的供電電源。供電電壓的幅值與極性需滿足電路設計要求,確保運放能夠在其線性工作區內穩定運行。若供電電源不足,可能導致運放飽和失真,輸出電壓無法準確反映輸入電壓的運算結果;而供電電壓過高則可能損壞運放芯片,影響電路的可靠性和壽命。因此,在設計電路時,應根據所選用運放的規格書,合理配置供電電源參數,并采取必要的穩壓與濾波措施,保障電源的穩定與純凈。
(二)輸入電壓范圍
輸入電壓必須處于運放允許的輸入共模電壓范圍內。超出該范圍可能導致運放的工作特性嚴重偏離理想狀態,運算精度下降,甚至出現非線性失真。同時,過高的輸入電壓還可能對運放的輸入級造成損害。在實際應用中,應充分考慮輸入信號的幅值變化范圍,并通過合理選擇運放型號、配置輸入保護電路或采用電壓鉗位等措施,確保輸入電壓始終在安全有效的范圍內。
聯系號碼:18923864027(同微信)
QQ:709211280

