工作中很多低地方常用到MOS。是一個非常常用的器件。MOS管(金屬氧化物半導體場效應晶體管)它具有三個內在的寄生電容:柵源電容(Cgs)、柵漏電容(Cgd)以及漏源電容(Cds)。這三個寄生電容是MOS管物理結構的一部分,并且在MOS管的規格書中常常用輸入電容(Ciss)、輸出電容(Coss)以及反向傳輸電容(Crss)這三個參數來表示。這些參數與寄生電容之間存在明確的關系,它們實際上是包含了寄生電容的某種組合。
在MOS管的中,我們最常見的米勒效應主要是由于柵漏電容(Cgd)引起的。當MOS管處于工作狀態時,這個電容會與電路中的其他元件相互作用,導致柵極電壓的變化被放大,從而影響到整個電路的性能。
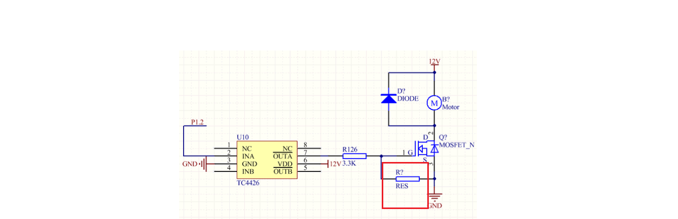
此外,為了減少柵極電荷的影響和提高電路的穩定性,通常在MOS管的柵極和源極之間并聯一個電阻(RG)。這個電阻的存在主要是為了阻尼柵極電荷的變化,從而減小米勒效應的影響。
從上面幾條看出,MOS管的三個寄生電容(Cgs、Cgd、Cds)是引起米勒效應以及需要在GS之間并聯電阻的根源。這些寄生電容是MOS管物理結構的一部分,并且在電路設計中需要特別考慮它們的影響。



1.MOS管的米勒效應

我們理想的MOS管驅動波形它是方波,表示當柵源電壓(Vgs)達到門檻電壓的時候,MOS管會迅速進入飽和導通狀態。但是我們知道在實際應用當中,MOS管的柵極驅動過程會出現一個被稱為米勒平臺的電壓平臺期。這個平臺期實際上就是MOS管進入“放大區”或“線性區”的標志,也就是導致開通損耗較大的主要原因。這個現象它稱為米勒效應,對電路性能有很大不利影響,因此我們工程師在電路設計的時候,是一個必須考慮的實際問題。
簡單地說,雖然理想的MOS管驅動波形是方波,但現實中會因為米勒效應出現電壓平臺,增加開通損耗。米勒效應是客觀存在的,設計電路時需要充分考慮。
米勒平臺形成的具體過程:


如上圖,MOS管的開啟過程大概可以分為以下幾個階段:
第一階段,初始階段(t0→t1):當柵源電壓(Vgs)達到門限電壓(Vgs(th))的時候,相當于開始對柵源電容(Cgs)進行充電,此時MOS管開始導通,之前它處于截止狀態,不導通。
第二階段,飽和區階段(t1→t2):隨著Vgs的繼續增加,漏極電流(Id)開始增大,漏源電壓(Vds)開始下降。在這個過程中,MOS管是工作在飽和區,其中Id主要是由Vgs決定。Vds的輕微降低主要是由于電流變化(△I)導致的柵極端的一些寄生感抗形成的壓降。
第三階段,米勒效應階段(t2→t3):當Vgs增大到一定程度時,會出現米勒效應。這時,Id已經達到飽和,因此Vgs會在一段時間內保持不變,而Vds則繼續下降,為柵漏電容(Cgd)充電。正是由于需要為Cgd充電,Cgs兩端的電壓變化相對較小。在MOS管開通的時候,漏極電壓(Vd)大于柵極電壓(Vg),因此Cgd會先通過MOS管放電,然后再反向充電,這個過程中會奪取原本應該給Cgs的充電電流,從而導致Vgs出現一個平臺期。
第四階段,可變電阻區階段(t3→t4):隨著Vgs的繼續上升,MOS管進入可變電阻區,漏源導通,Vds繼續下降。需要注意的是,米勒平臺限制了Vgs的增加,進而限制了導通電阻的降低,從而也限制了Vds的降低速度,使得MOS管無法迅速進入完全開關狀態。
2.MOS管G極與S極之間的電阻功能


舉一個簡單的實驗就可以顯示出GS間電阻的重要性:比如選用一只MOS管,使其G極也就是柵極處于懸空狀態,并在DS之間施加電壓。實驗結果表明,當DS之間的輸入電壓只有三四十V時,這時MOS管的DS卻會迅速導通,若不限流,更可能會導致管子損壞。從理論上講,沒有驅動信號的情況下,MOS管應該保持截止狀態不導通才對啊。然而,由于MOS管內部存在寄生電容,當我們在DS之間施加電壓時,該電壓會通過柵漏電容(Cdg)為柵源電容(Cgs)充電,從而導致G極電壓逐漸抬高,直至MOS管導通。
因此我們在MOS管的GS之間連接一個阻值在幾千到幾十千歐的并聯電阻,可以確保MOS管的穩定工作。這種連接方式可以防止因MOS管柵極懸空導致的DS之間電壓使MOS管意外導通而受損。同時,當沒有驅動信號時,該電阻能夠將MOS管的柵極電位固定在較低狀態,從而避免誤觸發,確??煽康耐〝嗖僮?。
〈烜芯微/XXW〉專業制造二極管,三極管,MOS管,橋堆等,20年,工廠直銷省20%,上萬家電路電器生產企業選用,專業的工程師幫您穩定好每一批產品,如果您有遇到什么需要幫助解決的,可以直接聯系下方的聯系號碼或加QQ/微信,由我們的銷售經理給您精準的報價以及產品介紹
聯系號碼:18923864027(同微信)
QQ:709211280

