集電極開路和漏極輸出它們的定義如下:
集電極開路:簡稱OC(Open Collector)
漏極輸出:簡稱OD(Open Drain)
這是相對于兩個不同的元器件而命名的,OC門是相對于三極管而言,OD門是相對于MOS管。
1、OC門
先來分析下OC門電路的工作原理:
當INPUT輸入高電平,Ube>0.7V,三極管U3導通,U4的b點電位為0,U4截止,OUTPUT高電平
當INPUT輸入低電平,Ube<0.7V,三極管U3截止,U4的b點電位為高,U4導通,OUTPUT低電平


OC門電路
其中R25為上拉電阻:何為上拉電阻?將不確定的信號上拉至高電平。
假設:沒有R25,那么OUTPUT的輸出是通過ce與地連接在一起的,輸出端懸空了,即高阻態。這時候OUTPUT的電平狀態未知,如果后面一個電阻負載(即使很輕的負載)到地,那么輸出端的電平就被這個負載拉到低電平,它是不能輸出高電平的。
因此,需要接一個電阻到VCC,而這個電阻就叫上拉電阻。
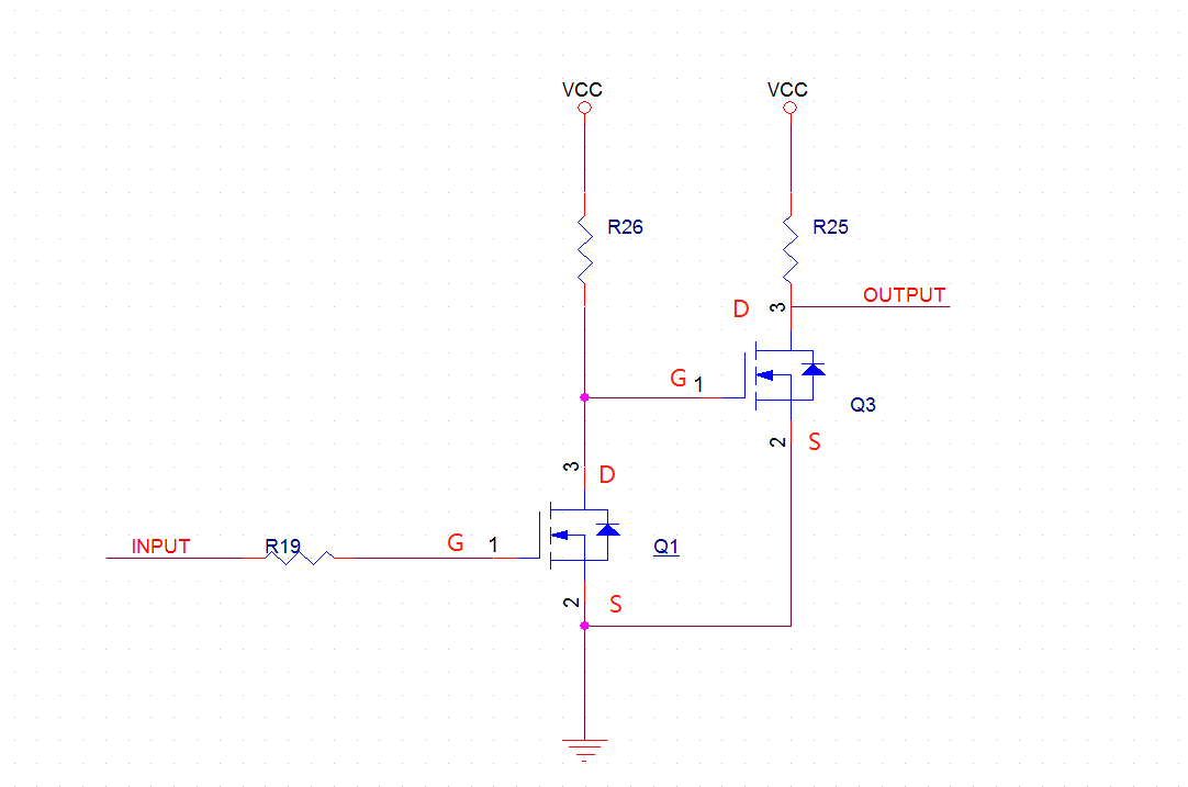
2、OD門
OC門與OD門是十分相似的,將三極管換成了MOS管
當INPUT輸入高電平,GS>閾值電壓,MOS管Q1導通,Q3的G點電位為0,Q3截止,OUTPUT高電平
當INPUT輸入低電平,GS<閾值電壓,MOS管Q1截止,Q3的G點電位為高,Q3導通,OUTPUT低電平


OD門
開漏它其實利用了外圍電路的驅動能力,減少了IC內部的驅動,因此想讓它作為驅動電路,必須接上拉電阻才能正常工作,例如51單片機的P0口。而且驅動能力與上拉阻值和電壓有關,電阻越大,相應的驅動電流就小。
〈烜芯微/XXW〉專業制造二極管,三極管,MOS管,橋堆等,20年,工廠直銷省20%,上萬家電路電器生產企業選用,專業的工程師幫您穩定好每一批產品,如果您有遇到什么需要幫助解決的,可以直接聯系下方的聯系號碼或加QQ/微信,由我們的銷售經理給您精準的報價以及產品介紹
聯系號碼:18923864027(同微信)
QQ:709211280

