半導體制造商生產各種運算放大器IC。一些針對高速進行了優化,其他針對高精度進行了優化;一些使用雙極結型晶體管,另一些使用場效應晶體管;大多數是電壓反饋型的,但有些是為電流反饋而設計的。因此,現代運算放大器的原理圖存在無數種變化,而且,我們無權使用這些原理圖。這就是為什么研究741運算放大器很有意義的原因。
741于1968年首次推出。它是一種基于BJT的設備,已成為第一批高性能,用戶友好型運算放大器之一,具有近乎傳奇的地位。盡管741不再是最先進的設備,但仍然可以很好地介紹運算放大器設計的基本原理。

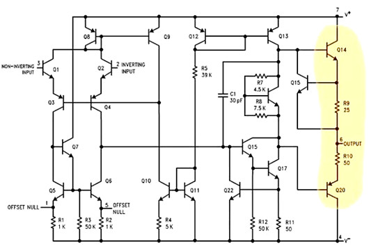
這是德州儀器(ti)的LM741數據表中提供的示意圖。
三階段建筑分析諸如741電路之類的電路時,我們要做的第一件事是將原理圖劃分為多個階段,即將電路劃分為具有相干功能的子電路,并與其他子電路一起工作以創建設備的整體功能。
741體現了一種直觀而有效的架構,這將是許多放大器系統設計的良好起點。它由輸入級,中間級和輸出級組成。
運算放大器輸入級輸入級接受兩個輸入信號,并將它們轉換為單端信號,然后傳送到中間級。

晶體管Q3和Q4形成差分對,這就是為什么我們說運算放大器具有差分輸入級。輸入信號被差分放大,而不是獨立的信號。
如您所見,運算放大器的輸入端子直接連接到雙極結型晶體管的基極。這導致非常低的輸入電流。差分對具有一個有源負載,并產生一個單端輸出信號(在Q6的集電極處),該信號成為下一級的輸入。
中級運算放大器階段中間級包括三個晶體管(Q15,Q17,Q13),其目的是大大增加信號的幅度。換句話說,這是一個高收益階段。

從輸入級接收輸出信號的晶體管(Q15)被配置為發射極跟隨器(提供高輸入阻抗),并且該發射極跟隨器的輸出被傳送到配置為公共端的晶體管(Q17),發射極放大器(提供高增益);輸出信號來自該晶體管的集電極。
該共射極放大器的負載是充當電流源的晶體管(Q13);因此,輸入級和中間級都受益于使用有源負載。(如果您想了解為什么有源負載均優于電阻負載,請參閱這篇文章和它的續集。)
您可能已經注意到,中間級包括一個電容器(C1)。這實際上是一個非常重要的組成部分。它被稱為補償電容器,借助米勒效應,它極大地改變了運算放大器的頻率響應。有關更多信息,請參閱AAC關于運算放大器頻率補償的文章。
運算放大器輸出級此時,我們已經對輸入信號進行了差分放大,將它們轉換為單端電壓,施加了高增益,并有益地修改了放大器的頻率響應?,F在我們需要在信號傳遞到輸出端子之前對其進行緩沖。
“緩沖器”一詞表示電路提供低輸出阻抗和良好的電流驅動能力,而741通過AB類輸出級實現這些特性。AB類輸出配置將B類配置的高效率與A類配置的低失真結合在一起。

摘要
標準的運算放大器架構由三個相互連接的子電路組成:差分輸入級,高增益級和輸出級。
741運算放大器的輸入級具有一個差分對和一個有源負載。
高增益級包括一個射極跟隨器,一個有源負載的共射極放大器和一個補償電容器。
輸出級是AB類放大器。
〈烜芯微/XXW〉專業制造二極管,三極管,MOS管,橋堆等,20年,工廠直銷省20%,上萬家電路電器生產企業選用,專業的工程師幫您穩定好每一批產品,如果您有遇到什么需要幫助解決的,可以直接聯系下方的聯系號碼或加QQ/微信,由我們的銷售經理給您精準的報價以及產品介紹
聯系號碼:18923864027(同微信)
QQ:709211280

