肖特基二極管原理及結構
和其他的二極管比起來,肖特基二極管有什么特別的呢?
SBD不是利用P型半導體與N型半導體接觸形成PN結原理制作的,而是利用金屬與半導體接觸形成的金屬-半導體結原理制作的。
因此,SBD也稱為金屬-半導體(接觸)二極管或表面勢壘二極管,它是一種熱載流子二極管。


典型的肖特基整流管的內部電路結構是以N型半導體為基片,在上面形成用砷作摻雜劑的N-外延層。陽極使用鉬或鋁等材料制成阻檔層。
用二氧化硅(SiO2)來消除邊緣區域的電場,提高管子的耐壓值。N型基片具有很小的通態電阻,其摻雜濃度較H-層要高100%倍。在基片下邊形成N+陰極層,其作用是減小陰極的接觸電阻。
通過調整結構參數,N型基片和陽極金屬之間便形成肖特基勢壘,如圖所示。當在肖特基勢壘兩端加上正向偏壓(陽極金屬接電源正極,N型基片接電源負極)時,肖特基勢壘層變窄,其內阻變小;反之,若在肖特基勢壘兩端加上反向偏壓時,肖特基勢壘層則變寬,其內阻變大。
肖特基整流管僅用一種載流子(電子)輸送電荷,在勢壘外側無過剩少數載流子的積累,因此,不存在電荷儲存問題(Qrr→0),使開關特性獲得時顯改善。
其反向恢復時間已能縮短到10ns以內。但它的反向耐壓值較低,一般不超過去時100V。因此適宜在低壓、大電流情況下工作。利用其低壓降這特點,能提高低壓、大電流整流(或續流)電路的效率。
肖特基二極管的封裝
肖特基二極管分為有引線和表面安裝(貼片式)兩種封裝形式。采用有引線式封裝的肖特基二極管通常作為高頻大電流整流二極管、續流二極管或保護二極管使用。
它有單管式和對管(雙二極管)式兩種封裝形式,肖特基對管又有共陰(兩管的負極相連)、共陽(兩管的正極相連)和串聯(一只二極管的正極接另一只二極管的負極)三種管腳引出方式。
采用表面封裝的肖特基二極管有單管型、雙管型和三管型等多種封裝形式,有A~19種管腳引出方式。


肖特基二極管的優勢
SBD的主要優點包括兩個方面:
1)由于肖特基勢壘高度低于PN結勢壘高度,故其正向導通和正向壓降都比PN結二極管低(約低0.2V)。
2)由于SBD是一種多數載流子導電器件,不存在少數載流子壽命和反向恢復問題。SBD的反向恢復時間只是肖特基勢壘電容的充、放電時間,完全不同于PN結二極管的反向恢復時間。由于SBD的反向恢復電荷非常少,故開關速度非???,開關損耗也特別小,尤其適合于高頻應用。
肖特基二極管的缺點
肖特基二極體最大的缺點是其反向偏壓較低及反向漏電流偏大,像使用硅及金屬為材料的肖特基二極管,其反向偏壓額定耐壓最高只到 50V,而反向漏電流值為正溫度特性,容易隨著溫度升高而急遽變大,實務設計上需注意其熱失控的隱憂。
為了避免上述的問題,肖特基二極體實際使用時的反向偏壓都會比其額定值小很多。
當然,隨著工藝技術和肖特基二極管技術的進步,其反向偏壓的額定值也再提高。
肖特基二極管的重要參數
肖特基二極管應用廣泛,特別是在開關電源當中。在不同的應用中,需要考慮不同的因素,而且,不同的器件在性能上也有差別,因此,在選用肖特基二極管時,下面這些參數需要綜合考慮。
1、導通壓降VF
VF為二極管正向導通時二極管兩端的壓降,當通過二極管的電流越大,VF越大;當二極管溫度越高時,VF越小。
2、反向飽和漏電流IR
IR指在二極管兩端加入反向電壓時,流過二極管的電流,肖特基二極管反向漏電流較大,選擇肖特基二極管是盡量選擇IR較小的二極管。
3、額定電流IF
指二極管長期運行時,根據允許溫升折算出來的平均電流值。
4. 最大浪涌電流IFSM
允許流過的過量的正向電流。它不是正常電流,而是瞬間電流,這個值相當大。
5.最大反向峰值電壓VRM
即使沒有反向電流,只要不斷地提高反向電壓,遲早會使二極管損壞。這種能加上的反向電壓,不是瞬時電壓,而是反復加上的正反向電壓。
因給整流器加的是交流電壓,它的最大值是規定的重要因子。最大反向峰值電壓VRM指為避免擊穿所能加的最大反向電壓。目前肖特基最高的VRM值為150V。
6. 最大直流反向電壓VR
上述最大反向峰值電壓是反復加上的峰值電壓,VR是連續加直流電壓時的值。用于直流電路,最大直流反向電壓對于確定允許值和上限值是很重要的.
7.最高工作頻率fM
由于PN結的結電容存在,當工作頻率超過某一值時,它的單向導電性將變差。肖特基二極管的fM值較高,最大可達100GHz。
8.反向恢復時間Trr
當工作電壓從正向電壓變成反向電壓時,二極管工作的理想情況是電流能瞬時截止。實際上,一般要延遲一點點時間。決定電流截止延時的量,就是反向恢復時間。
雖然它直接影響二極管的開關速度,但不一定說這個值小就好。也即當二極管由導通突然反向時,反向電流由很大衰減到接近IR時所需要的時間。大功率開關管工作在高頻開關狀態時,此項指標至為重要。
9. 最大耗散功率P
二極管中有電流流過,就會吸熱,而使自身溫度升高。在實際中外部散熱狀況對P也是影響很大。
具體講就是加在二極管兩端的電壓乘以流過的電流加上反向恢復損耗。
肖特基二極管在開關電源中的應用
開關電源有高頻變壓器、高頻電容、高反壓大功率晶體管、功率整流二極管、控制IC等主要部件組成。
次級整流二極管作為耗能部件,損耗大,(約占電源功耗的30%),發熱高,它的選用對電源的整機效率和可靠性指標是非常關鍵的因素,這就要求整流二極管在高速大電流工作狀態下應具有正向壓降VF小、反向反向漏電IR小、恢復時間Trr短的特性。
對于低壓大電流的高頻整流,肖特基二極管是最佳的選擇(這時由于其反向耐壓較低),最常用的是作為±5V、±12V、±15V的整流輸出管。(如計算機電源的+5V輸出大多采用SR3040,+12V輸出采用SR1660)再加上肖特基二極管的正向壓降VF與結溫TJ呈現負溫度系數,所以用其制造的開關電源效率高,溫升低,噪聲小,可靠性高。
下面是在具體應用中應注意的問題:
1.肖特基二極管的選型
要根據開關電源所要輸出的電壓VO、電流IO、散熱情況、負載情況、安裝要求、所要求的溫升等確定所要選用的肖特基二極管種類。
在一般的設計中,我們要留出一定的余量。比如,VR只用到其額定值的80%以下(特殊情況下可控制到50%以下),IF用到其額定值的40%以下。
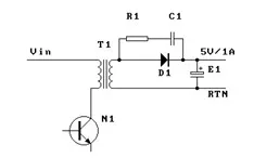
在單端反激(FLY-BACK)開關電源中,假定一產品:輸入電壓VIMAX=350VDC,輸出電壓VO=5V,電流IO=1A。如圖所示。


根據計算公式,要求整流二極管的反向電壓 VR、正向電流IF滿足下面的條件:
VR≥2VI×NS/NP
IF≥2IO/(1-θMAX)
其中:
NS/NP為變壓器次、初級匝比
θMAX為最大占空比
假設,NS/NP=1/20,θMAX=0.35
則VR≥2×350/20=35(V)
IF≥2×1/(1-0.35)=3(A)
這樣,我們可以參考選用SR340或1N5822。若產品為風扇冷卻,則管子可以把余量留小一些。TO220、TO3P封裝的管子有全包封、半包封之分這要根據具體情況選用。
半包封管子的散熱優于全包封的管子,但需注意其散熱器和中間管腳相通。
負載若為容性負載,建議IF再留出20%的余量。
注意功率肖特基二極管的散熱和安裝形式,要搞清楚產品為自然冷卻還是風扇冷卻,管子要安裝在易通風散熱的地方,以提高產品的可靠性。
TO-220、TO-3P型的管子與散熱器之間要加導熱硅脂,使管子與散熱器之間接觸良好。DO-41、DO-201AD封裝的管子可采取立式、臥式、架空等方式安裝,這要根據實際情況確定。
2.正確選擇肖特基二極管的RC補償網絡-RC緩沖器
由于高頻變壓器的漏電感和管子的結電容在截止時形成一個諧振電路,它可導致瞬時過壓振蕩。
因此,有必要在電源輸出中設置RC緩沖器以保護管子的安全。另外,RC網絡還可減少輸出噪聲,減少管子的熱耗,提高產品的效率和可靠性。如上圖所示。
緩沖器的選擇原則是,既使緩沖器有效,又能盡量減少損耗。下面是參考公式。
R=√(Li/Cj)/n
式中:Li為變壓器漏電感(μH)
CJ為管子的結電容(PF)
N為原副邊匝比(NP/NS)
電容C可任意地從0.01到0.1μF之間取,具體值有實驗確定。
如對VO=5V,可選R=5.1Ω,0.5W,C=0.01μF,盡量選擇IR小的肖特基二極管;IR小的管子,熱耗小,所以同樣情況下,要選擇IR小的管子。
設計PCB時,要使管子及散熱器盡量遠離電解電容器等對熱敏感的器件。以增加產品的壽命。
焊接管子的焊盤要足夠大,焊接牢靠,避免由于熱應力造成脫焊。
肖特基二極管一旦選用后,要經模擬實驗,在產品輸入、輸出最壞的情況下測量其溫升及工作波形,確認各項指標不要超過其極限參數。
烜芯微專業制造二極管,三極管,MOS管,橋堆等20年,工廠直銷省20%,4000家電路電器生產企業選用,專業的工程師幫您穩定好每一批產品,如果您有遇到什么需要幫助解決的,可以點擊右邊的工程師,或者點擊銷售經理給您精準的報價以及產品介紹
烜芯微專業制造二極管,三極管,MOS管,橋堆等20年,工廠直銷省20%,4000家電路電器生產企業選用,專業的工程師幫您穩定好每一批產品,如果您有遇到什么需要幫助解決的,可以點擊右邊的工程師,或者點擊銷售經理給您精準的報價以及產品介紹

